火箭网校
首页 首页 > 资讯中心 > 注会报名考试时间已定!你开始备考注会了么?——考点总结21弹
分享 分享到QQ空间 分享到微信

注会报名考试时间已定!你开始备考注会了么?——考点总结21弹

《会计》 考试重点  第二十一弹

                第二十五章


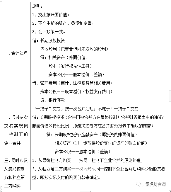
考点一、同一控制下的企业合并


图片


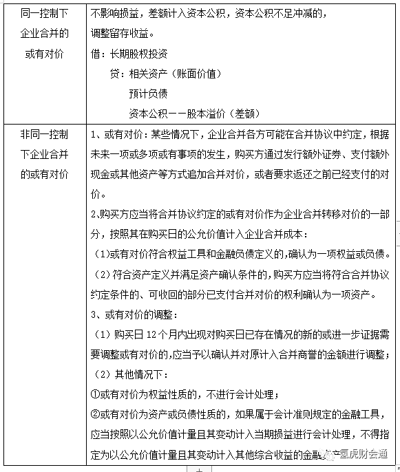
考点二、非同一控制下企业合并


图片


考点三、企业合并涉及的或有对价


图片




近期直播

主讲:

2026年初级经济法考前密训一

2026年初级经济法考前密训一  04-15  19:00-21:00

19人已预约

立即预约

主讲:

2026年初级实务考前密训一

2026年初级实务考前密训一  04-16  19:00-21:00

15人已预约

立即预约

主讲:

2026年初级经济法考前密训二

2026年初级经济法考前密训二  04-22  19:00-21:00

1人已预约

立即预约
  • 联系客服

    客服热线  客服热线

    17335787237 询课

    工作时间  工作时间

    8:00 - 24:00

    深圳市宝安区西乡街道盐田社区银田工业区28栋105

  • 微信客服 微信客服
    QQ客服 QQ客服
    在线咨询

    请扫下方扫一扫二维码添加企业微信

该章节不能体验试听

赶紧报名加入,一起学习吧!

请联系老师
请联系老师
QQ客服

QQ客服

QQ客服1

请扫下方扫一扫二维码添加企业微信

微信客服

微信客服

氢虎官方客服

请扫下方扫一扫二维码添加企业微信

电话客服

电话客服

氢虎官方客服

17335787237

8:00 - 24:00

深圳市宝安区西乡街道盐田社区银田工业区28栋105

二维码