火箭网校
首页 首页 > 资讯中心 > 注会报名考试时间已定!你开始备考初会了么?——考点总结第20弹
分享 分享到QQ空间 分享到微信

注会报名考试时间已定!你开始备考初会了么?——考点总结第20弹

会计》考试重点 第二十弹

第二十五章


考点一、持有待售的条件

图片

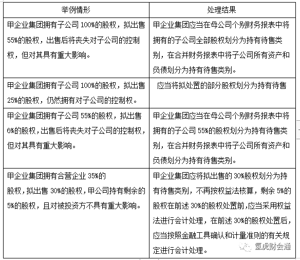
考点二、持有待售的长期股权投资

图片

考点三、划分为持有待售时的计量

图片

考点四、持有待售非流动资产的后续计量


1、持有待售非流动资产不应计提折旧或摊销(负债的利息和其他费用继续确认)。


2、企业在后续资产负债表日重新计量时,其账面价值高于公允价值-处置费用后的净额的,差额计提减值准备。


3、后续资产负债表日,持有待售的非流动资产公允价值减去出售费用后的净额增加的,以前减记的金额应当予以恢复,在划分为持有待售类别后确认的资产减值损失金额内转回。


考点五、不再继续划分为持有待售类别的计量


从持有待售的处置组中移除时,应当按照以下两者孰低计量:


(1)划分为持有待售类别前的账面价值,按照假定不划分为持有待售类别情况下本应确认的折旧、摊销或减值等进行调整后的金额;


(2)可收回金额。

这样处理的结果是,原来划分为持有待售的非流动资产或处置组在重新分类后的账面价值,与其从未划分为持有待售类别情况下的账面价值相一致。由此产生的差额计入当期损益,可以 通过“资产减值损失”科目进行会计处理。


近期直播

主讲:

2025年税务师涉税服务实务考前…

2025年税务师涉税服务实务考前集训第二讲  11-01  14:30-16:30

13人已预约

查看回放

主讲:

2025年税务师涉税服务实务考前…

2025年税务师涉税服务实务考前集训第三讲  11-02  09:30-11:30

6人已预约

查看回放

主讲:

2025年税务师涉税服务实务考前…

2025年税务师涉税服务实务考前集训第四讲  11-02  14:30-16:30

6人已预约

查看回放
  • 联系客服

    客服热线  客服热线

    17335787237 询课

    工作时间  工作时间

    8:00 - 24:00

    深圳市宝安区西乡街道盐田社区银田工业区28栋105

  • 微信客服 微信客服
    QQ客服 QQ客服
    在线咨询

    请扫下方扫一扫二维码添加企业微信

该章节不能体验试听

赶紧报名加入,一起学习吧!

请联系老师
请联系老师
QQ客服

QQ客服

QQ客服1

请扫下方扫一扫二维码添加企业微信

微信客服

微信客服

氢虎官方客服

请扫下方扫一扫二维码添加企业微信

电话客服

电话客服

氢虎官方客服

17335787237

8:00 - 24:00

深圳市宝安区西乡街道盐田社区银田工业区28栋105

二维码