火箭网校
首页 首页 > 资讯中心 > 2022注会报名时间已定!你开始备考注会了么?——考点总结第15弹
分享 分享到QQ空间 分享到微信

2022注会报名时间已定!你开始备考注会了么?——考点总结第15弹

图片

《会计》考试重点 第十五弹

第十九章


第十九章  债务重组


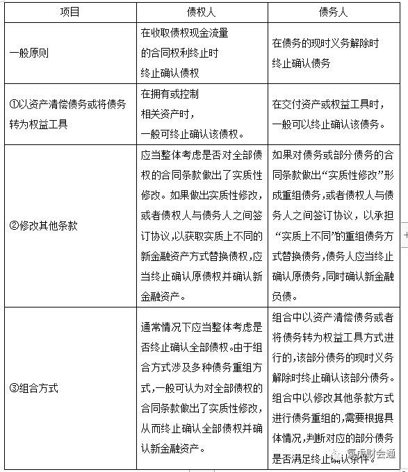
考点一:债权和债务的终止确认


图片



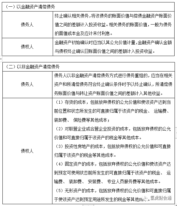
考点二、以资产清偿债务的相关处理


图片



考点三、债务转为权益工具的处理


图片


将债务转为权益工具时,债权人因放弃债权而应确认的对子公司的权益性投资应遵循企业合并准则有关规定进行  处理。债务人因发行权益工具而支出的相关税费等,应当依次冲减资本(股本)溢价、盈余公积、未分配利润等。



考点四、修改其他债务条件的处理


图片



考点五、组合方式的处理


图片



近期直播

主讲:

2026年初级经济法考前密训一

2026年初级经济法考前密训一  04-15  19:00-21:00

19人已预约

立即预约

主讲:

2026年初级实务考前密训一

2026年初级实务考前密训一  04-16  19:00-21:00

15人已预约

立即预约

主讲:

2026年初级经济法考前密训二

2026年初级经济法考前密训二  04-22  19:00-21:00

1人已预约

立即预约
  • 联系客服

    客服热线  客服热线

    17335787237 询课

    工作时间  工作时间

    8:00 - 24:00

    深圳市宝安区西乡街道盐田社区银田工业区28栋105

  • 微信客服 微信客服
    QQ客服 QQ客服
    在线咨询

    请扫下方扫一扫二维码添加企业微信

该章节不能体验试听

赶紧报名加入,一起学习吧!

请联系老师
请联系老师
QQ客服

QQ客服

QQ客服1

请扫下方扫一扫二维码添加企业微信

微信客服

微信客服

氢虎官方客服

请扫下方扫一扫二维码添加企业微信

电话客服

电话客服

氢虎官方客服

17335787237

8:00 - 24:00

深圳市宝安区西乡街道盐田社区银田工业区28栋105

二维码