火箭网校
首页 首页 > 资讯中心 > 注会成绩已出!你也开始加入CPA备考大军了么?——考点总结第13弹
分享 分享到QQ空间 分享到微信

注会成绩已出!你也开始加入CPA备考大军了么?——考点总结第13弹

《会计》考试重点 第十三弹!

第十七章

第十七章  政府补助


考点一、政府补助的范围

图片


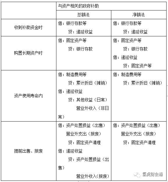
考点二、政府补助会计处理

图片


与收益相关的政府补助:

总额法,计入其他收益或营业外收入;净额法,冲减相关成本费用或营业外支出。


图片


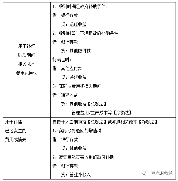
【提示】综合性项目政府补助的会计处理:应当区分不同部分分别进行会计处理;难以区分的,企业应当整体归类为与收益相关的政府补助进行会计处理

图片


近期直播

主讲:

2025年税务师涉税服务实务考前…

2025年税务师涉税服务实务考前集训第二讲  11-01  14:30-16:30

13人已预约

查看回放

主讲:

2025年税务师涉税服务实务考前…

2025年税务师涉税服务实务考前集训第三讲  11-02  09:30-11:30

6人已预约

查看回放

主讲:

2025年税务师涉税服务实务考前…

2025年税务师涉税服务实务考前集训第四讲  11-02  14:30-16:30

6人已预约

查看回放
  • 联系客服

    客服热线  客服热线

    17335787237 询课

    工作时间  工作时间

    8:00 - 24:00

    深圳市宝安区西乡街道盐田社区银田工业区28栋105

  • 微信客服 微信客服
    QQ客服 QQ客服
    在线咨询

    请扫下方扫一扫二维码添加企业微信

该章节不能体验试听

赶紧报名加入,一起学习吧!

请联系老师
请联系老师
QQ客服

QQ客服

QQ客服1

请扫下方扫一扫二维码添加企业微信

微信客服

微信客服

氢虎官方客服

请扫下方扫一扫二维码添加企业微信

电话客服

电话客服

氢虎官方客服

17335787237

8:00 - 24:00

深圳市宝安区西乡街道盐田社区银田工业区28栋105

二维码