火箭网校
首页 首页 > 资讯中心 > 中级成绩出来,你开始趁热打铁加入备考CPA的大军了么? --考点总结第十一弹
分享 分享到QQ空间 分享到微信

中级成绩出来,你开始趁热打铁加入备考CPA的大军了么? --考点总结第十一弹

《会计》考试重点 第十一弹!

第十五章


第15章

第十五章  所有者权益


考点一、实收资本


图片


考点二、其他权益工具处理原则


对于归类为权益工具的金融工具,其利息支出或股利分配都应当作为发行企业的利润分配,其回购、注销等作为权益的变动处理;对于归类为金融负债的金融工具,其利息支出或股利分配原则上按照借款费用进行处理,其回购或赎回产生的利得或损失等计入当期损益。


企业(发行方)发行金融工具,其发生的手续费、佣金等交易费用,如分类为债务工具且以摊余成本计量的,应当计入所发行工具的初始计量金额;如分类为权益工具的,应当从权益(其他权益工具)中扣除。


考点三、资本公积—其他资本公积


以权益结算的股份支付/采用权益法核算的长期股权投资:被投资单位除净损益、其他综合收益和利润分配以外的所有者权益的其他变动,投资方按持股比例计算应享有的份额/处置采用权益法核算的长期股权投资时。


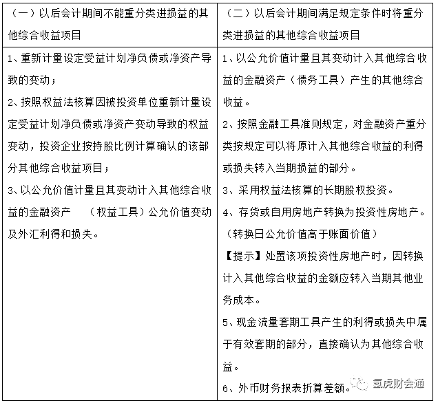
考点四、其他综合收益


图片



近期直播

主讲:

2026年初级经济法考前密训一

2026年初级经济法考前密训一  04-15  19:00-21:00

21人已预约

立即预约

主讲:

2026年初级实务考前密训一

2026年初级实务考前密训一  04-16  19:00-21:00

17人已预约

立即预约

主讲:

2026年初级经济法考前密训二

2026年初级经济法考前密训二  04-22  19:00-21:00

2人已预约

立即预约
  • 联系客服

    客服热线  客服热线

    17335787237 询课

    工作时间  工作时间

    8:00 - 24:00

    深圳市宝安区西乡街道盐田社区银田工业区28栋105

  • 微信客服 微信客服
    QQ客服 QQ客服
    在线咨询

    请扫下方扫一扫二维码添加企业微信

该章节不能体验试听

赶紧报名加入,一起学习吧!

请联系老师
请联系老师
QQ客服

QQ客服

QQ客服1

请扫下方扫一扫二维码添加企业微信

微信客服

微信客服

氢虎官方客服

请扫下方扫一扫二维码添加企业微信

电话客服

电话客服

氢虎官方客服

17335787237

8:00 - 24:00

深圳市宝安区西乡街道盐田社区银田工业区28栋105

二维码