火箭网校
首页 首页 > 资讯中心 > 中级考完,你开始趁热打铁加入备考CPA的大军了么? --考点总结第八弹
分享 分享到QQ空间 分享到微信

中级考完,你开始趁热打铁加入备考CPA的大军了么? --考点总结第八弹

《会计》考试重点 第八弹!

第十二章



第十二章 股份支付


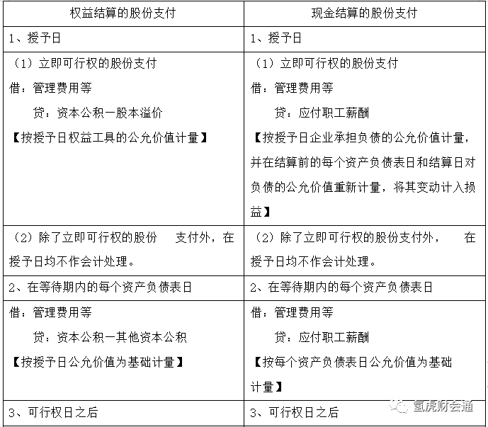
考点一、股份支付的一般会计核算


图片

图片



考点二、授予限制性股票的股权激励计划的会计处理


图片

图片


 

考点三、企业集团内涉及不同企业的股份支付交易的会计处理


1、结算企业以本身权益工具结算,甲是接受服务企业乙的投资者。


图片


2、结算企业甲以现金结算,甲是接受服务企业乙的投资者。


图片


3、结算企业甲以其他企业股份结算,甲是接受服务企业乙的投资者。


图片


4、结算企业乙以其他企业股份结算,甲是接受服务企业乙的投资者。


图片


近期直播

主讲:

2025年税务师涉税服务实务考前…

2025年税务师涉税服务实务考前集训第二讲  11-01  14:30-16:30

13人已预约

查看回放

主讲:

2025年税务师涉税服务实务考前…

2025年税务师涉税服务实务考前集训第三讲  11-02  09:30-11:30

6人已预约

查看回放

主讲:

2025年税务师涉税服务实务考前…

2025年税务师涉税服务实务考前集训第四讲  11-02  14:30-16:30

6人已预约

查看回放
  • 联系客服

    客服热线  客服热线

    17335787237 询课

    工作时间  工作时间

    8:00 - 24:00

    深圳市宝安区西乡街道盐田社区银田工业区28栋105

  • 微信客服 微信客服
    QQ客服 QQ客服
    在线咨询

    请扫下方扫一扫二维码添加企业微信

该章节不能体验试听

赶紧报名加入,一起学习吧!

请联系老师
请联系老师
QQ客服

QQ客服

QQ客服1

请扫下方扫一扫二维码添加企业微信

微信客服

微信客服

氢虎官方客服

请扫下方扫一扫二维码添加企业微信

电话客服

电话客服

氢虎官方客服

17335787237

8:00 - 24:00

深圳市宝安区西乡街道盐田社区银田工业区28栋105

二维码